
@番禺街坊
2月15日起
番禺这些路段
将迎来移动式“电子警察”上岗
请大家安全出行

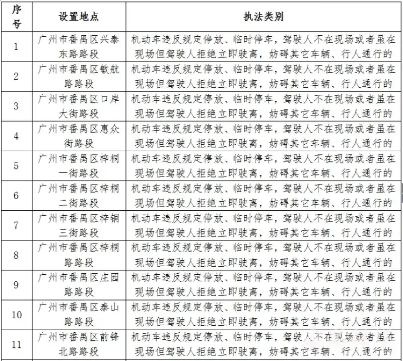
为进一步加强道路交通安全管理,规范道路交通通行秩序,保障人民群众的生命财产安全,交管部门启用移动式交通技术监控设备,根据公安部《道路交通安全违法行为处理程序规定》(公安部令第157号)第十六条规定,交管部门现向社会公布使用移动式交通技术监控设备采集交通违法行为的重点路段。该批路段将于2026年2月15日开始,交管部门将依法对有交通违法行为的车辆进行拍摄取证并予以执法,请广大驾驶人守法出行、安全驾驶。
特此通告。
广州市公安局番禺分局交通管理大队
2026年2月10日
具体路段
配资平台
维嘉配资提示:文章来自网络,不代表本站观点。